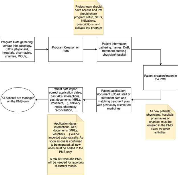
Flowchart: Migration Review the migration process flow in a comprehensive scheme. Migration Flowchart Back to Top Going Further Remember to check our other flowchart articles: PMS Global Flowchart Physicians Flowchart Clients & Products Flowchart Health Centers Flowchart Global & Local Programs Flowchart Pharmacies Flowchart Patients & Patient Application Flowchart Charities Flowchart