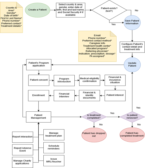
Flowchart: Patients Patients Flowchart Key Back to Top Going Further Remember to check our other flowchart articles: PMS Global Flowchart Physicians Flowchart Clients & Products Flowchart Health Centers Flowchart Global & Local Programs Flowchart Pharmacies Flowchart Patients Flowchart Charities Flowchart